Ένας ορισμός του σχολικού βιβλίου που δεν αντιλαμβάνονται οι μαθητές
Καλημέρα σε όλους!
Εδώ και αρκετά χρόνια με απασχολεί ένα ζήτημα στα μαθηματικά προσανατολισμού της Γ Λυκείου και ο τρόπος που θα το προσεγγίσω διδακτικά.
Με αφορμή μια ωραία συζήτηση που έγινε στο group Eφαρμοσμένη Διδακτική Μαθηματικών του σχολικού συμβούλου κου Καραγιάννη και την ερώτηση που πριν λίγες μέρες έθεσε ο φίλος και συνάδελφος Γιάννης Καρεκλάς (περί ύπαρξης ακροτάτων σε σημεία αλλαγής πολυκλαδικών συναρτήσεων που δεν είναι συνεχείς) αποφάσισα να το μοιραστώ.
Ο προβληματισμός μου έχει να κάνει με τον τρόπο που το σχολικό βιβλίο ορίζει την έννοια του σημείου καμπής γραφικής παράστασης συνάρτησης.
Ο ορισμός που δίνεται είναι ο εξής:
Στη συνέχεια, μέσω ενός παραδείγματος, καταλήγει στο παρακάτω:
Όλα θα ήταν πλήρως κατανόητα εάν δεν υπήρχε (εδώ και χρόνια) η οδηγία του υπουργείου να διδάσκονται μόνο συναρτήσεις που είναι δύο φορές παραγωγίσιμες στο πεδίο ορισμού τους.
Αυτό πρακτικά σημαίνει ότι η δεύτερη προϋπόθεση (του να ορίζεται εφαπτομένη της Cf στο σημείο Α) δεν είναι πλέον απαραίτητη. Όμως συνεχίζει να υπάρχει. Έτσι ο ορισμός του σημείου καμπής δεν μπορεί να γίνει πλήρως κατανοητός στην πλειοψηφία των μαθητών.
"Τι είναι αυτό με την εφαπτομένη;" είναι μια αρκετά συνηθισμένη ερώτηση μαθητών.
Στην ερώτηση αυτή νιώθω ότι έχω δύο επιλογές:
1) Πείθω τον μαθητή να μάθει απέξω τον ορισμό (όπως οφείλει), χωρίς επιπλέον εξηγήσεις, αφού έτσι θα μπω σε μονοπάτια υλής που δε θα εξετασθεί.
2) Αφιερώνω 15 λεπτά χρόνου, διδάσκοντας κάτι εκτός ύλης, προκειμένου να μην του αφήσω "σκοτεινό" το σημείο αυτό.
Συνήθως προτιμώ την 2η επιλογή, προσπαθώντας να ξεκαθαρίσω την κατάσταση και να μην ακολουθήσω το δόγμα "πίστευε και μη ερεύνα" , δηλαδή μάθε απέξω αυτό που λέει το σχολικό γιατί είναι σωστό αφού έτσι το λέει και κάνω ένα παράδειγμα, όπως το παρακάτω:
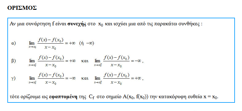
Στη συνέχεια ακολουθώ ένα πέρασμα στον (εκτός ύλης) ορισμό του σχολικού βιβλίου:
και (κατά την προσωπική μου άποψη) τα πράγματα ξεκαθαρίζουν.
Προφανώς και το λέω ξανά, όλα τα παραπάνω δεν είναι στην εξεταστέα μας ύλη (εκτός του αρχικού ορισμού), αφού διδάσκουμε μόνο δύο φορές παραγωγίσιμες συναρτήσεις. Με αυτό όμως το δεδομένο θα έπρεπε και το σχολικό βιβλίο να άλλαζε τον ορισμό. Να έβγαζε την δεύτερη προϋποθεση και να την αντικαταστούσε με το δεδομένο της παραγωγισιμότητας. Από την στιγμή που αυτό δε γίνεται, θα υπάρχει πάντα αυτό το "σκοτεινό" σημείο και κάθε χρόνο θα βρίσκομαι στο δίλημμα ποια από τις δύο επιλογές να ακολουθήσω.






